
216.73.217.47
,
19967th
1996/01/10 UPDATED
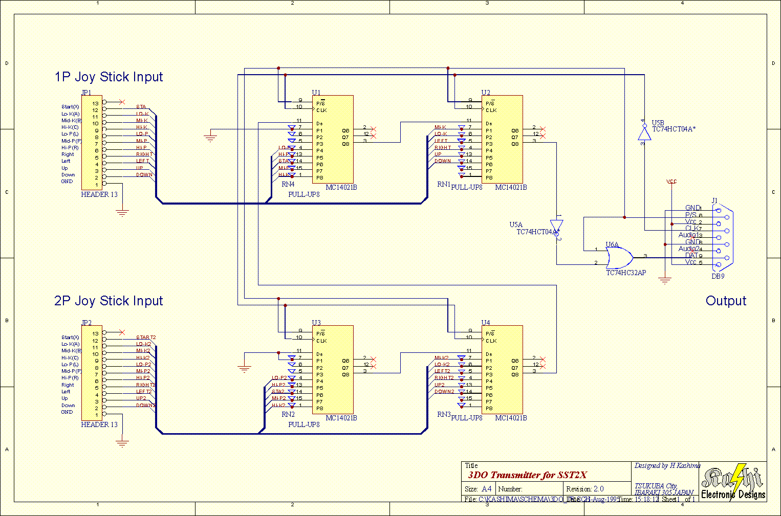
| PIN | NAME | DESCRIPTION |
|---|---|---|
| 1 | GND | |
| 2 | Vcc(5V) | |
| 3 | Audio.1(1v-pp) | Head phone(o) |
| 4 | Audio.2(1v-pp) | Head phone(o) |
| 5 | Vcc(5V) | |
| 6 | P/S | Shift/Load(o) |
| 7 | CLK(125KHz) | Shift Clock(o) |
| 8 | GND | |
| 9 | DATA | Data(i) |
| Data position | d7 | d6 | d5 | d4 | d3 | d2 | d1 | d0 |
|---|---|---|---|---|---|---|---|---|
| First | B | A | Left | Right | Up | Down | 0 | 0 |
| Second | 1 | 0 | 0 | L | R | X | P | C |
![]() -- LINK FREE -- |
||
| HOME | LAST |