Dジェトロコンバーター

216.73.217.47 , 34838th 1996/04/23 UPDATED

Dジェトロコンバータとは

 エンジンの電子燃料噴射制御をする際に、エンジンがどれだけ空気を 吸ったか検出する必要がある。 旧世代制御では、Lジェトロと呼ばれる エアーインテークにわざわざフタを付けてその動きを検出したり、流入 により熱線がどれだけ冷えるかを検出したりしていた。 近代制御の Dジェトロでは、吸気管内の圧力と時間当たりの回転数を検出し、それを 元に、エア吸気量を推測するものである。 吸気管に抵抗物が無いために 吸気効率を良くき、大きな検出ユニットを必要としないため吸気管の 取り回の自由度が増すというのがDジェトロの特徴である。 逆に、関数 による論理推測であるため、吸気管効率(長さを変えたとか)が変動する 度に係数をリファインしなければならないという難点もある。

 そこで、Lジェトロ型エンジンにおいて、Dジェトロと同じく吸気管 圧力と回転数からLジェトロの吸気センサー(MAFS)出力をエミュレート し、MAFSを除去して吸気効率を向上させれば、エンジン出力をパワーア ップできるはずである。 その際のエミュレータが、このDジェトロ コンバーターである。


基本計測

Dジェトロ制御に結構重要なのが、伝達関数の作成である。 そのために データーロガーによる基本計測を行い、簡単な推測 を行った。

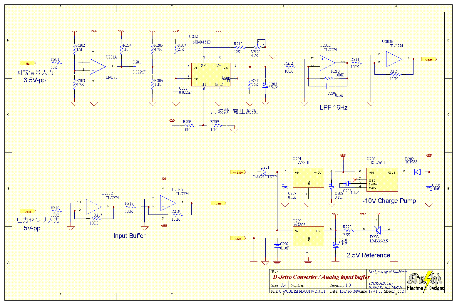
回路図

  • デジタル部(暫定)
  • アナログ部(暫定)

  • E-mail [注意]不適正な題名は即座ゴミ箱、名前を名乗らぬ者への返事はしない事があります。フリー系メールからは自動的に拒絶する場合があります。
    -- LINK FREE --
     
    HOME LAST